溆浦融媒讯 警予家乡,红色溆浦。2026年“少年说 · 警予志”主题演讲大赛自4月正式启动以来,共收到94组选手参赛视频。本次初赛严格遵循评选规则,在主办单位、承办单位共同组织与全程见证下,由评委老师依据评分等级标准,对每组选手参赛视频逐一现场打分;打分完成后,现场统一统计分数,并按高分到低分排序,共同商定确定晋级半决赛选手名单,所有评委老师现场确认签名,确保初赛打分、分数统计及晋级半决赛名单确定全过程公平、公开、公正。
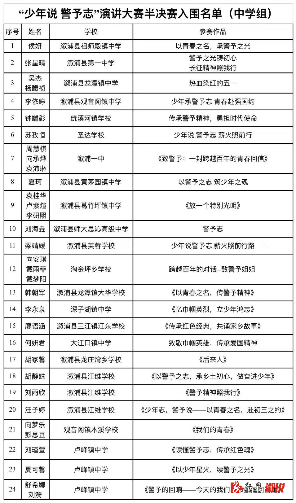
经评审,现将50组晋级半决赛选手名单予以公布(排名不分先后,具体名单如下)。
谨向所有晋级选手表示热烈祝贺!


注意:请所有入围半决赛选手,于4月21日(星期二)上午11:00,前往向警予同志纪念馆参加集中抽签,确定半决赛出场顺序。选手本人确无法到场的,可委托他人代为抽签。请务必准时出席,未按时到场者,视为自动放弃抽签资格。
现场还将由向警予同志纪念馆工作人员,详细讲解半决赛相关注意事项,请各位选手按时到场。感谢大家的积极参与与配合!
来源:溆浦县融媒体中心
作者:权威发布
编辑:李玲芝
本文为溆浦新闻网原创文章,转载请附上原文出处链接和本声明。
本文链接:https://www.xupunews.cn/content/646048/64/15854618.html